搜索
欢迎光临北京德佛斯电气科技有限公司官方网站!
全国服务咨询热线:
400-150-0507
网站首页
关于德佛斯
新闻中心
产品中心
信息反馈
营销网络
售后服务
联系我们
产品系列
FS2000矢量变频器
德佛斯产品应用方案
FS1000高性能多功能变频器
FSR1在线式智能软起动器
最新资讯
更多+
变频操控柜规划的注意事项
(1)保证操控柜中的一切设备接地杰出,运用短和粗的接地线衔接到公共接地点或接地母...
[详细]
2018-8-27
软启动器启动电流是额定电流的几倍?
“软启动器启动电流是额定电流的几倍?”要想知道这个答案请往下看吧!
...
[详细]
2018-8-27
变频控制柜内的发热量是设计时要考虑问题
变频控制柜俗称变频柜。当变频器安装在控制机柜中时,要考虑变频器发热值的问题.根据...
[详细]
2018-8-27
变频器行业技术特点
随着现代电力电子技术及计算机控制技术的迅速发展,促进了电气传动的技术革命。交流调...
[详细]
2018-8-27
FS2000矢量变频器技术特点
四种控制方式:无PG矢量控制(SVC)、有PG矢量控制(VC)、V/F控制、转矩...
[详细]
2018-8-27
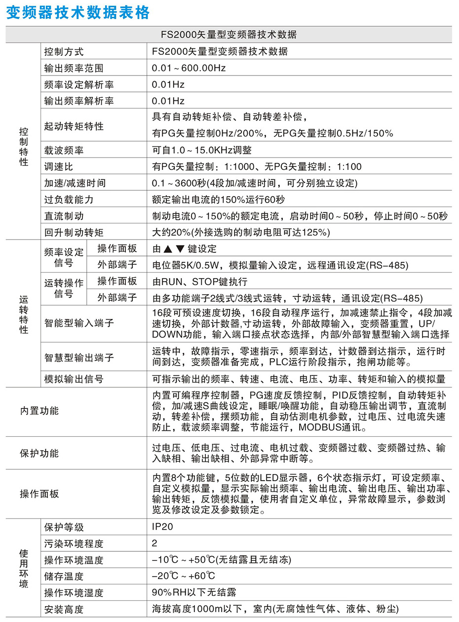
FS2000矢量变频器-变频器技术数据表格
位置:
首页
>
产品中心
>
FS2000矢量变频器
FS2000矢量变频器-变频器技术数据表格
北京德佛斯电气科技有限公司 版权所有